Bursa'da dev şeftali bahçesine fabrika kurulacak! Valilik onayladı
Bursa'da dev şeftali bahçesine fabrika kurulacak! Valilik onayladı
Bursa'nın Kestel ilçesinde dev şeftali bahçesine, tekstil fabrikası kurulması için yapılan Çevresel Etki Değerlendirmesi (ÇED) başvurusunda karar çıktı.
Haber Giriş Tarihi: 30.04.2025 12:20
Haber Güncellenme Tarihi: 30.04.2025 14:32
Muhabir:
İsmail Karaduman
Bursa'nın en kirli havasına sahip ilçeleri arasında ilk sırada yer alan Kestel'e bir fabrika daha geliyor.
Hava kirliliği yüzünden vatandaşların kanser olduğu ilçeye fabrika kurulması yapılan Çevresel Etki Değerlendirmesi (ÇED) başvurusu sonuçlandı.
VALİLİK KARARINI DUYURDU: ÇED GEREKLİ DEĞİLDİR
Bursa Valiliği,Kestel'in Barakfakih mahallesindeki 12 dönümlük şeftali bahçesinde fabrika kurulması için başlatılan ÇED sürecini tamamladı.
Söz konusu alanın şeftali bahçesi olduğuna dair herhangi bir ifadenin yer almadığı valilik açıklamasında, "Bursa ili, Kestel ilçesi, Barakfakih Mahallesi, Dağeteği mevkiinde 979 ada, 1 parselde kayıtlı 11 bin 864 metrekarelik alanda Aruklar Tekstil Sanayi ve Ticaret Anonim Şirketi tarafından gerçekleştirilmesi planlanan “Kumaş Boyama, Apre, Terbiye (Kasar), Baskı” projesi ile ilgili olarak 29.07.2022 tarih ve 31907 sayılı Resmi Gazete'de yayımlanarak yürürlüğe giren Çevresel Etki Değerlendirmesi (ÇED) Yönetmeliğinin 16. maddesi uyarınca, Mim Çevre İş Sağlığı Danışmanlık Mühendislik Hizmetleri Limited Şirketi'ne Proje Tanıtım Dosyası, e-çed başvurusu ile Valiliğimize (Çevre, Şehircilik ve İklim Değişikliği İl Müdürlüğü) gönderilmiştir. ÇED Yönetmeliğinin 17. maddesi gereğince projeye, Valiliğimizce (Çevre, Şehircilik ve İklim Değişikliği İl Müdürlüğü) 24.04.2025 tarih ve E-202559 Karar Nolu 'Çevresel Etki Değerlendirmesi Gerekli Değildir' kararı verilmiştir." denildi.
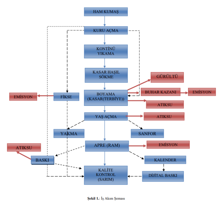
FABRİKA NASIL ÇALIŞACAK?
90 milyon TL yatırımla kurulacak fabrikada 100 işçi istihdam edileceği ve işletmenin 3 vardiya olarak çalışacağı öğrenildi.
Tesiste, yıllık 2 bin 985 ton kumaş boyama, 2 bin 985 ton apre, 2 bin 985 ton terbiye (lasar) ve 2 bin 985 ton baskı işlemleri yapılması hedefleniyor.
DÜZENLİ KONTROLLER YAPILACAK
Fabrika iki yılda bir hava kalitesi; yılda 1 su kalitesi ile toplum sağlığı ve güvenliği, kültürel miras; ayda bir toprak kalitesi, gürültü ve titreşim, atık yönetimi; haftada bir iş sağlığı ve güvenliği kontrolü yaptıracağını taahhüt ediyor.
Faaliyet süresinde “Sanayi Kaynaklı Hava Kirliliğinin Kontrolü Yönetmeliği” hükümlerine uygun çalışılacacağını taahhüt eden fabrika, Ram Ünitesine yağ tutucu filtre kurulumu yaptıracak.
ÇED dosyasında, tesisin işletme aşamasında koku oluşması beklendiği, gerekli filtre sistemleri kurularak minimum düzeyde tutulması sağlanacağı bildirildi.
Günlük 650 metreküp debi hakkı bulunan fabrikanın ürettiği evsel ve endüstriyel nitelikli atık sular, Yeşil Çevre altyapısı ile kanalizasyona gönderilecek.
Sizlere daha iyi hizmet sunabilmek adına sitemizde çerez konumlandırmaktayız. Kişisel verileriniz, KVKK ve GDPR
kapsamında toplanıp işlenir. Sitemizi kullanarak, çerezleri kullanmamızı kabul etmiş olacaksınız.
En son gelişmelerden anında haberdar olmak için 'İZİN VER' butonuna tıklayınız.
Bursa'da dev şeftali bahçesine fabrika kurulacak! Valilik onayladı
Bursa'nın Kestel ilçesinde dev şeftali bahçesine, tekstil fabrikası kurulması için yapılan Çevresel Etki Değerlendirmesi (ÇED) başvurusunda karar çıktı.
Bursa'nın en kirli havasına sahip ilçeleri arasında ilk sırada yer alan Kestel'e bir fabrika daha geliyor.
Hava kirliliği yüzünden vatandaşların kanser olduğu ilçeye fabrika kurulması yapılan Çevresel Etki Değerlendirmesi (ÇED) başvurusu sonuçlandı.
VALİLİK KARARINI DUYURDU: ÇED GEREKLİ DEĞİLDİR
Bursa Valiliği, Kestel'in Barakfakih mahallesindeki 12 dönümlük şeftali bahçesinde fabrika kurulması için başlatılan ÇED sürecini tamamladı.
Söz konusu alanın şeftali bahçesi olduğuna dair herhangi bir ifadenin yer almadığı valilik açıklamasında, "Bursa ili, Kestel ilçesi, Barakfakih Mahallesi, Dağeteği mevkiinde 979 ada, 1 parselde kayıtlı 11 bin 864 metrekarelik alanda Aruklar Tekstil Sanayi ve Ticaret Anonim Şirketi tarafından gerçekleştirilmesi planlanan “Kumaş Boyama, Apre, Terbiye (Kasar), Baskı” projesi ile ilgili olarak 29.07.2022 tarih ve 31907 sayılı Resmi Gazete'de yayımlanarak yürürlüğe giren Çevresel Etki Değerlendirmesi (ÇED) Yönetmeliğinin 16. maddesi uyarınca, Mim Çevre İş Sağlığı Danışmanlık Mühendislik Hizmetleri Limited Şirketi'ne Proje Tanıtım Dosyası, e-çed başvurusu ile Valiliğimize (Çevre, Şehircilik ve İklim Değişikliği İl Müdürlüğü) gönderilmiştir. ÇED Yönetmeliğinin 17. maddesi gereğince projeye, Valiliğimizce (Çevre, Şehircilik ve İklim Değişikliği İl Müdürlüğü) 24.04.2025 tarih ve E-202559 Karar Nolu 'Çevresel Etki Değerlendirmesi Gerekli Değildir' kararı verilmiştir." denildi.
FABRİKA NASIL ÇALIŞACAK?
90 milyon TL yatırımla kurulacak fabrikada 100 işçi istihdam edileceği ve işletmenin 3 vardiya olarak çalışacağı öğrenildi.
Tesiste, yıllık 2 bin 985 ton kumaş boyama, 2 bin 985 ton apre, 2 bin 985 ton terbiye (lasar) ve 2 bin 985 ton baskı işlemleri yapılması hedefleniyor.
DÜZENLİ KONTROLLER YAPILACAK
Fabrika iki yılda bir hava kalitesi; yılda 1 su kalitesi ile toplum sağlığı ve güvenliği, kültürel miras; ayda bir toprak kalitesi, gürültü ve titreşim, atık yönetimi; haftada bir iş sağlığı ve güvenliği kontrolü yaptıracağını taahhüt ediyor.
Faaliyet süresinde “Sanayi Kaynaklı Hava Kirliliğinin Kontrolü Yönetmeliği” hükümlerine uygun çalışılacacağını taahhüt eden fabrika, Ram Ünitesine yağ tutucu filtre kurulumu yaptıracak.
ÇED dosyasında, tesisin işletme aşamasında koku oluşması beklendiği, gerekli filtre sistemleri kurularak minimum düzeyde tutulması sağlanacağı bildirildi.
Günlük 650 metreküp debi hakkı bulunan fabrikanın ürettiği evsel ve endüstriyel nitelikli atık sular, Yeşil Çevre altyapısı ile kanalizasyona gönderilecek.
Kaynak: İsmail Karaduman
GÜNÜN EN ÇOK OKUNAN HABERLERİ
BAKMADAN GEÇME...
POPÜLER VİDEOLAR