Bursa İznik'e bir fabrika daha! Onay çıktı: Göle mesafesi...
Bursa İznik'e bir fabrika daha! Onay çıktı: Göle mesafesi...
Bursa İznik Gölü'ne 1.25 kilometre mesafede zeytinyağı üretim tesisi kurulması için yapılan başvuruda, " Çevresel Etki Değerlendirmesi (ÇED) gerekli değil." kararı çıktı.
Haber Giriş Tarihi: 14.07.2025 11:54
Haber Güncellenme Tarihi: 14.07.2025 12:08
Muhabir:
Coşkun Saitoğlu
İznik ilçesine bağlı Çakırca mahallesi Seymenler mevkiine zeytinyağı üretim tesisi kurulması için harekete geçilmişti.
ÇED BAŞVURUSU SONUÇLANDI
Yeşil Doğa Mühendislik Danışmanlık Sanayi ve Ticaret Limited Şirketi adlı firma tarafından hazırlanan 117 sayfalık Proje Tanıtım Dosyasını (P.T.D.) inceleyen yetkililer aldıkları kararı duyurdu.
Yapılan açıklamada, "Bursa ili İznik ilçesi Çakırca mahallesi, Seymenler Mevkii, H23-A-04-A-4 Pafta, 733 Ada, 41 Parselde kayıtlı 3.115,99 m2'lik alanın 300 m2'lik kısmı mevkiindeki Abbas Öztürk Tarafından yapılması planlanan zeytinyağı üretim tesisi projesi ile ilgili olarak Bakanlığımıza sunulan PTD Dosyası incelenmiş ve değerlendirilmiştir ÇED Yönetmeliği'nin 17. maddesi gereğince zeytinyağı üretim tesisi projesine Valiliğimizce 'Çevresel Etki Değerlendirmesi Gerekli Değildir' kararı verilmiştir." ifadeleri kullanıldı.
İNŞAAT YAPILMAYACAK
İznik Gölü'ne 1.25 kilometre mesafedeki tesis, zeytinlik ve kirazlık nitelikli 3 bin 115 metrekarelik parselin 300 metrekarelik kısmında faaliyet gösterecek.
Tesisin faaliyet göstereceği söz konusu parselin, Sulak Alanların Korunması Yönetmeliği kapsamında Ulusal Öneme Haiz Sulak Alan olarak tescil edilen İznik Gölü Sulak Alanı Tampon Bölge Sınırları içerisinde kaldığı, proje alanında bina kurulu olduğundan inşaat aşaması olmayacağı belirtildi.
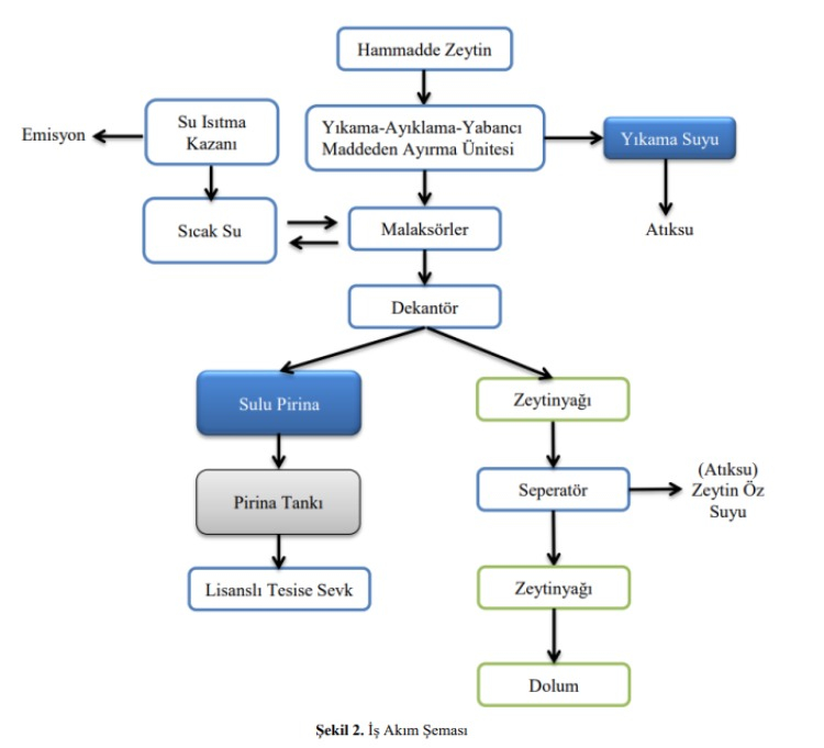
Söz konusu alanda 216 metrekare üretim binası (yağhane), 40 metrekare kazan-su deposu, 38 metrekare pirina havuzu ve 6 metrekare fosseptik bulunduğu öğrenildi.
ATIKLAR NASIL BERTARAF EDİLECEK?
Yılın 100 günü çalışması planlanan tesiste, 200 ton/gün zeytin sıkma işlemi sonucu 20 ton/gün zeytinyağı oluşacak.
Tesiste işletme aşamasında toplam 54,69 m³/gün su kullanımı olacağı, yıkama suyundan kaynaklı atıksu, pirina suyu ve seperatör suyu oluşacağı ifade edildi.
Tesiste oluşacak seperatör suları, sulu pirina ile birlikte aynı havuzda depolandıktan sonra lisanslı geri kazanım tesisine gönderilecek.
Evsel nitelikli atıksular ise BUSKİ’ye ait vidanjör yardımıyla çekilecek.
Sizlere daha iyi hizmet sunabilmek adına sitemizde çerez konumlandırmaktayız. Kişisel verileriniz, KVKK ve GDPR
kapsamında toplanıp işlenir. Sitemizi kullanarak, çerezleri kullanmamızı kabul etmiş olacaksınız.
En son gelişmelerden anında haberdar olmak için 'İZİN VER' butonuna tıklayınız.
Bursa İznik'e bir fabrika daha! Onay çıktı: Göle mesafesi...
Bursa İznik Gölü'ne 1.25 kilometre mesafede zeytinyağı üretim tesisi kurulması için yapılan başvuruda, " Çevresel Etki Değerlendirmesi (ÇED) gerekli değil." kararı çıktı.
İznik ilçesine bağlı Çakırca mahallesi Seymenler mevkiine zeytinyağı üretim tesisi kurulması için harekete geçilmişti.
ÇED BAŞVURUSU SONUÇLANDI
Yeşil Doğa Mühendislik Danışmanlık Sanayi ve Ticaret Limited Şirketi adlı firma tarafından hazırlanan 117 sayfalık Proje Tanıtım Dosyasını (P.T.D.) inceleyen yetkililer aldıkları kararı duyurdu.
Yapılan açıklamada, "Bursa ili İznik ilçesi Çakırca mahallesi, Seymenler Mevkii, H23-A-04-A-4 Pafta, 733 Ada, 41 Parselde kayıtlı 3.115,99 m2'lik alanın 300 m2'lik kısmı mevkiindeki Abbas Öztürk Tarafından yapılması planlanan zeytinyağı üretim tesisi projesi ile ilgili olarak Bakanlığımıza sunulan PTD Dosyası incelenmiş ve değerlendirilmiştir ÇED Yönetmeliği'nin 17. maddesi gereğince zeytinyağı üretim tesisi projesine Valiliğimizce 'Çevresel Etki Değerlendirmesi Gerekli Değildir' kararı verilmiştir." ifadeleri kullanıldı.
İNŞAAT YAPILMAYACAK
İznik Gölü'ne 1.25 kilometre mesafedeki tesis, zeytinlik ve kirazlık nitelikli 3 bin 115 metrekarelik parselin 300 metrekarelik kısmında faaliyet gösterecek.
Tesisin faaliyet göstereceği söz konusu parselin, Sulak Alanların Korunması Yönetmeliği kapsamında Ulusal Öneme Haiz Sulak Alan olarak tescil edilen İznik Gölü Sulak Alanı Tampon Bölge Sınırları içerisinde kaldığı, proje alanında bina kurulu olduğundan inşaat aşaması olmayacağı belirtildi.
Söz konusu alanda 216 metrekare üretim binası (yağhane), 40 metrekare kazan-su deposu, 38 metrekare pirina havuzu ve 6 metrekare fosseptik bulunduğu öğrenildi.
ATIKLAR NASIL BERTARAF EDİLECEK?
Yılın 100 günü çalışması planlanan tesiste, 200 ton/gün zeytin sıkma işlemi sonucu 20 ton/gün zeytinyağı oluşacak.
Tesiste işletme aşamasında toplam 54,69 m³/gün su kullanımı olacağı, yıkama suyundan kaynaklı atıksu, pirina suyu ve seperatör suyu oluşacağı ifade edildi.
Tesiste oluşacak seperatör suları, sulu pirina ile birlikte aynı havuzda depolandıktan sonra lisanslı geri kazanım tesisine gönderilecek.
Evsel nitelikli atıksular ise BUSKİ’ye ait vidanjör yardımıyla çekilecek.
Kaynak: Coşkun Saitoğlu
GÜNÜN EN ÇOK OKUNAN HABERLERİ
BAKMADAN GEÇME...
POPÜLER VİDEOLAR