Bursa'nın hava kirliliğiyle başı dertte olan ilçesine bir dev fabrika daha!
Bursa'nın hava kirliliğiyle başı dertte olan ilçesine bir dev fabrika daha!
Bursa'nın nefes alınamayan ilçesi Kestel'de, kumaş boya-apre-terbiye ve baskı işlemleri gerçekleştirilecek bir fabrika kurulması için yapılan başvuru sonuçlandı.
Haber Giriş Tarihi: 27.12.2024 10:20
Haber Güncellenme Tarihi: 27.12.2024 10:23
Muhabir:
İsmail Karaduman
Türkiye'nin en kirli havasına sahip beş ilçesi arasında yer alan Kestel'i ilgilendiren yeni bir gelişme yaşandı.
Hava kirliliği yüzünden vatandaşların kanser olduğu ilçeye bir fabrika daha kurulması yapılan Çevresel Etki Değerlendirmesi (ÇED) başvurusu sonuçlandı.
VALİLİK DUYURDU: ÇED GEREKLİ DEĞİL
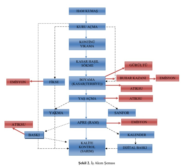
Bursa Valiliği, Ahmet Vefik Paşa OSB Mahallesi Değirmen Caddesi No: 17 adresindeki 580 ada, 4 no’lu parselde 1500 m2'lik alanda kumaş boya apre, terbiye ve baskı işlemleri yapacak fabrika hakkındaki ÇED sürecini tamamladı.
Valilik, yıllık 1.500 ton; kumaş boyama, apre, baskı ve terbiye (kasar) işlemleri yapacak fabrika hakkında "ÇED Gerekli Değildir" kararı verdi.
FABRİKA NASIL İŞLEYECEK?
Akipek Tekstil Sanayi ve Ticaret Limited Şirketi tarafından 9.5 milyon TL yatırım yapılan fabrikada 13 işçi istihdam edileceği ve fabrikanın 3 vardiya olarak çalışacağı öğrenildi.
Faaliyet süresinde “Sanayi Kaynaklı Hava Kirliliğinin Kontrolü Yönetmeliği” hükümlerine uygun çalışılacacağını taahhüt eden fabrikada proses veya yakma kaynaklı emisyon oluşacak ve ayda bir gözlem-kontrol yapılacak.
Günlük 94,96 metreküp atık suyun oluşacağı fabrikada evsel ve endüstriyel nitelikli atık sular Yeşil Çevre Arıtma Tesisine verilecek.
ÇED dosyasında, tesiste kokuya sebep olacak herhangi bir faaliyet gerçekleştirilmeyeceği ifadeleri de yer aldı.
Sizlere daha iyi hizmet sunabilmek adına sitemizde çerez konumlandırmaktayız. Kişisel verileriniz, KVKK ve GDPR
kapsamında toplanıp işlenir. Sitemizi kullanarak, çerezleri kullanmamızı kabul etmiş olacaksınız.
En son gelişmelerden anında haberdar olmak için 'İZİN VER' butonuna tıklayınız.
Bursa'nın hava kirliliğiyle başı dertte olan ilçesine bir dev fabrika daha!
Bursa'nın nefes alınamayan ilçesi Kestel'de, kumaş boya-apre-terbiye ve baskı işlemleri gerçekleştirilecek bir fabrika kurulması için yapılan başvuru sonuçlandı.
Türkiye'nin en kirli havasına sahip beş ilçesi arasında yer alan Kestel'i ilgilendiren yeni bir gelişme yaşandı.
Hava kirliliği yüzünden vatandaşların kanser olduğu ilçeye bir fabrika daha kurulması yapılan Çevresel Etki Değerlendirmesi (ÇED) başvurusu sonuçlandı.
VALİLİK DUYURDU: ÇED GEREKLİ DEĞİL
Bursa Valiliği, Ahmet Vefik Paşa OSB Mahallesi Değirmen Caddesi No: 17 adresindeki 580 ada, 4 no’lu parselde 1500 m2'lik alanda kumaş boya apre, terbiye ve baskı işlemleri yapacak fabrika hakkındaki ÇED sürecini tamamladı.
Valilik, yıllık 1.500 ton; kumaş boyama, apre, baskı ve terbiye (kasar) işlemleri yapacak fabrika hakkında "ÇED Gerekli Değildir" kararı verdi.
FABRİKA NASIL İŞLEYECEK?
Akipek Tekstil Sanayi ve Ticaret Limited Şirketi tarafından 9.5 milyon TL yatırım yapılan fabrikada 13 işçi istihdam edileceği ve fabrikanın 3 vardiya olarak çalışacağı öğrenildi.
Faaliyet süresinde “Sanayi Kaynaklı Hava Kirliliğinin Kontrolü Yönetmeliği” hükümlerine uygun çalışılacacağını taahhüt eden fabrikada proses veya yakma kaynaklı emisyon oluşacak ve ayda bir gözlem-kontrol yapılacak.
Günlük 94,96 metreküp atık suyun oluşacağı fabrikada evsel ve endüstriyel nitelikli atık sular Yeşil Çevre Arıtma Tesisine verilecek.
ÇED dosyasında, tesiste kokuya sebep olacak herhangi bir faaliyet gerçekleştirilmeyeceği ifadeleri de yer aldı.
FABRİKANIN ÇED BAŞVURUSUNUN DETAYLARI İÇİN TIKLAYIN.PDF
Kaynak: İsmail Karaduman
GÜNÜN EN ÇOK OKUNAN HABERLERİ
BAKMADAN GEÇME...
POPÜLER VİDEOLAR