Bursa'ya bir zeytinyağı fabrikası daha! Başvuru yapıldı: İznik Gölü...
Bursa'ya bir zeytinyağı fabrikası daha! Başvuru yapıldı: İznik Gölü...
Bursa'nın incisi İznik Gölü'ne 1.25 kilometre mesafede zeytinyağı üretim tesisi kurulması için Çevresel Etki Değerlendirmesi (ÇED) başvurusu yapıldı. İşte ayrıntılar...
Haber Giriş Tarihi: 10.05.2025 20:45
Haber Güncellenme Tarihi: 10.05.2025 21:01
Muhabir:
İsmail Karaduman
İznik ilçesine bağlı Çakırca mahallesi Seymenler mevkiine zeytinyağı üretim tesisi kurulması için harekete geçildi.
117 sayfalık Proje Tanıtım Dosyası (P.T.D.), Yeşil Doğa Mühendislik Danışmanlık Sanayi ve Ticaret Limited Şirketi adlı firma tarafından hazırlandı.
İNŞAAT ÇALIŞMASI YAPILMAYACAK
İznik Gölü'ne 1.25 kilometre mesafedeki tesis, zeytinlik ve kirazlık nitelikli 3 bin 115 metrekarelik parselin 300 metrekarelik kısmında faaliyet gösterecek.
Tesisin faaliyet göstereceği söz konusu parselin, Sulak Alanların Korunması Yönetmeliği kapsamında Ulusal Öneme Haiz Sulak Alan olarak tescil edilen İznik Gölü Sulak Alanı Tampon Bölge Sınırları içerisinde kaldığı, proje alanında bina kurulu olduğundan inşaat aşaması olmayacağı belirtildi.
Söz konusu alanda 216 metrekare üretim binası (yağhane), 40 metrekare kazan-su deposu, 38 metrekare pirina havuzu ve 6 metrekare fosseptik bulunduğu öğrenildi.
SÜREÇ BAŞLADI
20 milyon TL'ye mal olması beklenen tesis için ÇED başvurusu yapıldı.
Yapılan başvurunun ardından yapılan açıklamada, "Bursa ili İznik, ilçesi Çakırca Mahallesi, Seymenler Mevkii, H23-A-04-A-4 Pafta, 733 Ada, 41 Parsel mevkiindeki Abbas Öztürk tarafından yapılması planlanan zeytinyağı üretim tesisi projesi ile ilgili olarak Bursa Valiliğimize sunulan P.T.D. Dosyası Çevresel Etki Değerlendirmesi Yönetmeliği'nin 16. maddesi doğrultusunda incelenmiş ve projeye ilişkin ÇED Süreci başlamıştır. İlgililere ve kamuoyuna duyurulur." ifadeleri kullanıldı.
ATIKLAR NE OLACAK?
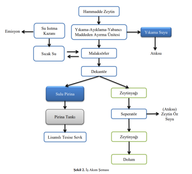
Yılın 100 günü çalışması planlanan tesiste, 200 ton/gün zeytin sıkma işlemi sonucu 20 ton/gün zeytinyağı oluşacak.
Tesiste işletme aşamasında toplam 54,69 m³/gün su kullanımı olacağı, yıkama suyundan kaynaklı atıksu, pirina suyu ve seperatör suyu oluşacağı ifade edildi.
Tesiste oluşacak seperatör suları, sulu pirina ile birlikte aynı havuzda depolandıktan sonra lisanslı geri kazanım tesisine gönderilecek.
Evsel nitelikli atıksular ise BUSKİ’ye ait vidanjör yardımıyla çekilecek.
Sizlere daha iyi hizmet sunabilmek adına sitemizde çerez konumlandırmaktayız. Kişisel verileriniz, KVKK ve GDPR
kapsamında toplanıp işlenir. Sitemizi kullanarak, çerezleri kullanmamızı kabul etmiş olacaksınız.
En son gelişmelerden anında haberdar olmak için 'İZİN VER' butonuna tıklayınız.
Bursa'ya bir zeytinyağı fabrikası daha! Başvuru yapıldı: İznik Gölü...
Bursa'nın incisi İznik Gölü'ne 1.25 kilometre mesafede zeytinyağı üretim tesisi kurulması için Çevresel Etki Değerlendirmesi (ÇED) başvurusu yapıldı. İşte ayrıntılar...
İznik ilçesine bağlı Çakırca mahallesi Seymenler mevkiine zeytinyağı üretim tesisi kurulması için harekete geçildi.
117 sayfalık Proje Tanıtım Dosyası (P.T.D.), Yeşil Doğa Mühendislik Danışmanlık Sanayi ve Ticaret Limited Şirketi adlı firma tarafından hazırlandı.
İNŞAAT ÇALIŞMASI YAPILMAYACAK
İznik Gölü'ne 1.25 kilometre mesafedeki tesis, zeytinlik ve kirazlık nitelikli 3 bin 115 metrekarelik parselin 300 metrekarelik kısmında faaliyet gösterecek.
Tesisin faaliyet göstereceği söz konusu parselin, Sulak Alanların Korunması Yönetmeliği kapsamında Ulusal Öneme Haiz Sulak Alan olarak tescil edilen İznik Gölü Sulak Alanı Tampon Bölge Sınırları içerisinde kaldığı, proje alanında bina kurulu olduğundan inşaat aşaması olmayacağı belirtildi.
Söz konusu alanda 216 metrekare üretim binası (yağhane), 40 metrekare kazan-su deposu, 38 metrekare pirina havuzu ve 6 metrekare fosseptik bulunduğu öğrenildi.
SÜREÇ BAŞLADI
20 milyon TL'ye mal olması beklenen tesis için ÇED başvurusu yapıldı.
Yapılan başvurunun ardından yapılan açıklamada, "Bursa ili İznik, ilçesi Çakırca Mahallesi, Seymenler Mevkii, H23-A-04-A-4 Pafta, 733 Ada, 41 Parsel mevkiindeki Abbas Öztürk tarafından yapılması planlanan zeytinyağı üretim tesisi projesi ile ilgili olarak Bursa Valiliğimize sunulan P.T.D. Dosyası Çevresel Etki Değerlendirmesi Yönetmeliği'nin 16. maddesi doğrultusunda incelenmiş ve projeye ilişkin ÇED Süreci başlamıştır. İlgililere ve kamuoyuna duyurulur." ifadeleri kullanıldı.
ATIKLAR NE OLACAK?
Yılın 100 günü çalışması planlanan tesiste, 200 ton/gün zeytin sıkma işlemi sonucu 20 ton/gün zeytinyağı oluşacak.
Tesiste işletme aşamasında toplam 54,69 m³/gün su kullanımı olacağı, yıkama suyundan kaynaklı atıksu, pirina suyu ve seperatör suyu oluşacağı ifade edildi.
Tesiste oluşacak seperatör suları, sulu pirina ile birlikte aynı havuzda depolandıktan sonra lisanslı geri kazanım tesisine gönderilecek.
Evsel nitelikli atıksular ise BUSKİ’ye ait vidanjör yardımıyla çekilecek.
Kaynak: İsmail Karaduman
GÜNÜN EN ÇOK OKUNAN HABERLERİ
BAKMADAN GEÇME...
POPÜLER VİDEOLAR